易变山羊草(Aegilops variabilis,2n=4x=28,SvSvUvUv)表现出优异的条锈病抗性。四川农业大学刘登才教授团队前期发现,普通小麦异源2号(高感条锈病)和易变山羊草AS116(高抗条锈病)创制的2Sv(2B)代换系表现出条锈病抗性。小麦与易变山羊草的染色体在减数分裂过程中通常不能配对重组,但是在phKL系统的帮助下能够诱导小麦-易变山羊草染色体配对。
近日,四川农业大学联合中国科学院西北高原生物研究所、四川省农业科学院和北京大学现代农业研究院在The Crop Journal在线发表了题为“ExploitingphKL-mediated homoeologous recombinants to map stripe rust resistance geneYrAevfromAegilops variabilis”的研究论文。该研究证明易变山羊草AS116的2Sv染色体长臂携带全生育期条锈病抗病基因YrAev,并将其定位在长臂端部约7.5 Mb物理区段内,为小麦抗条锈病育种提供了新基因源。同时,证明phKL系统诱导的重组发生在部分同源染色体的共线性区段间,明确了phKL系统诱导部分同源配对重组的属性。

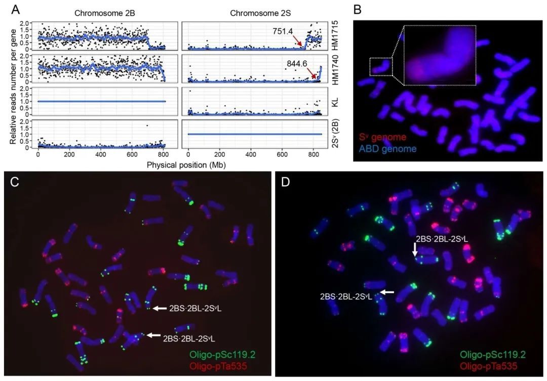
基因组原位杂交(图1A)和荧光原位杂交(图1B)鉴定表明,2Sv(2B)代换系携带1对2Sv染色体,但缺失了1对2B染色体。田间混合小种鉴定表明,2Sv(2B)代换系成株期高抗条锈病,而其普通小麦亲本异源2号(YY2)高感(图1C)。2Sv(2B)代换系苗期抗条中34小种(图1D)。这些结果表明2Sv染色体携带全生育期抗条锈病基因。利用phKL系统诱导获得的2Sv-2B易位系HM1715和HM1740与Avocet构建的回交F1和F2群体证明,两个2Sv-2B易位染色体与成株期和苗期条锈病抗性共分离,表明两者携带了来源于2Sv的相同抗病基因,将其命名为YrAev。利用转录组测序技术对HM1715和HM1740两份易位系进行测序,基于中国春参考基因组(v2.1)和高大山羊草TL05参考基因组(v1.0)2Sl染色体组成的混合参考基因,进行reads锚定和定量,以2Sv(2B)代换系和开县罗汉麦为对照进行标准化,通过基因表达水平的转换,明确HM1715的重组断点位于2Sl染色体的751.4 Mb,易位片段大小约为100.7 Mb;HM1740的重组断点位于2Sl染色体的844.6 Mb,易位片段大小约为7.5 Mb(图2A)。细胞学鉴定也证实了HM1715和HM1740中易位染色体的真实性(图2B-D)。因此,将YrAev基因定位在长臂端部约7.5 Mb区段内。共线性分析表明,HM1715和HM1740两份易位系中缺失的2B染色体片段与导入的2Sv片段具有良好共线性(图3),表明两个易位染色体来源于部分同源重组,证明phKL系统能够诱导部分同源染色体易位。对2Sv(2B)代换系接种条中34和不接种对照进行差异表达基因分析,在YrAev定位区段内总共鉴定出9个差异表达基因。其中,2个基因与抗性相关,分别编码混合激酶结构域蛋白和富亮氨酸重复核苷酸结合蛋白,是YrAev的候选基因(图4)。

图1小麦-易变山羊草2Sv(2B)代换系染色体组成和条锈病抗性鉴定

图2转录组测序和细胞学鉴定2Sv-2B易位染色体

图3两个2Sv-2B易位染色体中缺失片段(2B)与各自导入片段(2Sv)具有良好的共线性

图4两个YrAev候选基因对条锈菌侵染的表达响应
作者和基金项目
四川农业大学青年教师郝明、范超兰和博士研究生李亚洲为该文共同第一作者,中国科学院西北高原生物研究所刘宝龙研究员和四川农业大学刘登才教授为共同通信作者。该研究得到国家自然科学基金项目(32172020,31971884)、国家重点研发计划项目(2024YFD1201202, 2024YFD1200402)、四川省科学技术项目(2022ZDZX0014,2023YFN0085)、青海省作物分子育种重点实验室开发课题(2023-1-1)、西南作物基因挖掘与利用国家重点实验室开发课题(SKL-KF202409)、一带一路地区国家和国际科学组织联盟(ANSO-CR-KP-2022-05)和中国科学院国际伙伴计划全球共性挑战项目(077GJHZ2023028GC)的资助。