大麦作为全球栽培面积位列第四的谷类作物,是兼具酿造工业、动物饲料及健康食品等多重用途的重要农作物。随着消费者对优质大麦制品需求的日益增长,学界正聚焦于解析决定籽粒品质的分子机制。其中,构成大麦籽粒干重约70%的淀粉生物合成过程尤为关键,它直接影响产量与加工品质。尽管淀粉积累具有重要农学意义,其调控网络,尤其是淀粉粒的起始形成与结构构建机制迄今尚未得到充分阐明。
近期,四川农业大学小麦研究所江千涛教授研究组完成的题为“Ethylene-responsive factor HvERF72 regulates starch synthesis and B-type starch granules initiation in barley”的研究论文在《Carbohydrate Polymers》在线发布。该研究发现HvERF72作为关键转录抑制因子,通过GCC-box基序直接靶向HvSS2a和HvSBEI基因,抑制大麦淀粉生物合成与B型淀粉颗粒形成。其抑制作用降低了大麦总淀粉含量,同时提升直链淀粉比例和籽粒蛋白水平,在碳分配过程中发挥关键作用。HvERF72基因敲除可促进B型颗粒生成并改变淀粉热特性,揭示了转录调控与淀粉功能品质性状的关联。作为首个在谷物淀粉代谢中被明确机制的ERF家族抑制因子,揭示了大麦淀粉代谢中一种新的抑制性调控机制,拓展了对转录因子如何控制籽粒品质性状的认知。该研究为未来通过育种或生物技术手段调控HvERF72基因表达,为培育具有优化淀粉组成和颗粒结构的大麦品种以满足工业需求奠定了理论基础。

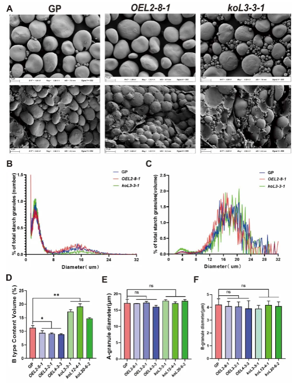
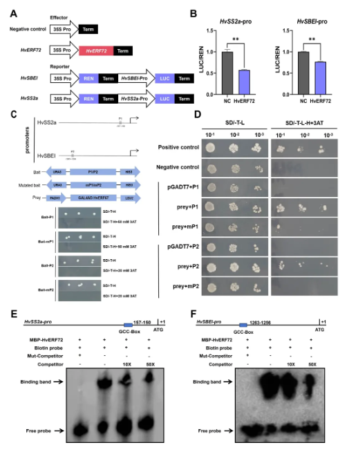
该研究鉴定出AP2结构域转录因子HvERF72作为大麦籽粒淀粉合成与颗粒起始的关键调控因子。通过CRISPR/Cas9技术构建的HvERF72敲除突变体分析表明:B型淀粉颗粒形成增强,总淀粉含量提升;而过表达株系则呈现相反表型,表现为淀粉积累减少及B型颗粒起始受抑。开花后15天(15 DAF)的转录谱分析显示,敲除突变体中关键淀粉合成基因(HvAGPL1、HvAGPS1、HvSS2a、HvSBEI、HvSBEIIb和HvGBSSI)显著上调,而过表达株系中这些基因表达下调。机制研究发现HvERF72直接结合HvSS2a和HvSBEI启动子区的GCC-box基序,抑制其转录活性。该研究确立了HvERF72为同时调控淀粉合成与B型颗粒起始的双重功能调控因子,为大麦育种中优化淀粉产量及工业加工品质提供了新分子靶点。



四川农业大学小麦研究所江千涛教授为该文章的通讯作者,硕士研究生周高宗、博士研究生丁金金为共同第一作者。该研究得到了四川省科技支撑计划项目、中国轻工业五粮液浓香型白酒固态发酵重点实验室开放课题的资助。
论文链接:https://authors.elsevier.com/a/1lZSS_3IpJAeFO