小麦野生近缘种蕴含丰富的遗传变异和大量优良基因,将其导入普通小麦是拓宽小麦遗传基础的有效途径。然而,小麦Ph基因系统(尤其是Ph1)的存在使其减数分裂呈现“类二倍化”行为,即仅允许同源染色体配对与重组。该系统阻碍了小麦染色体与外源染色体之间的遗传交流,限制了基因资源的利用。虽然利用ph1b缺失突变体可诱导部分同源染色体重组,但该突变只有在隐性纯合状态下才能发挥作用,在育种实践中操作繁琐且效率不高。因此,发掘能够克服Ph1抑制作用的显性遗传系统,对高效利用野生资源进行小麦遗传改良具有重要应用价值。
近日,四川农业大学小麦研究所刘登才教授团队在《Theoretical and Applied Genetics》发表题为“Homoeologous pairing and recombination features conferred by Aegilops muticagene system”的论文,该研究系统解析了无芒山羊草(Aegilops mutica,2n=2x=14,TT)在不同遗传背景下的染色体行为特征,发现其携带一个显性遗传的基因系统,能够有效克服Ph1基因对部分同源染色体配对的抑制作用。研究表明,即使在Ph1基因存在的情况下,该系统仍能高效促进小麦与野生近缘种间的染色体配对、重组以及高频易位,为小麦远缘遗传改良提供了高效的新工具。

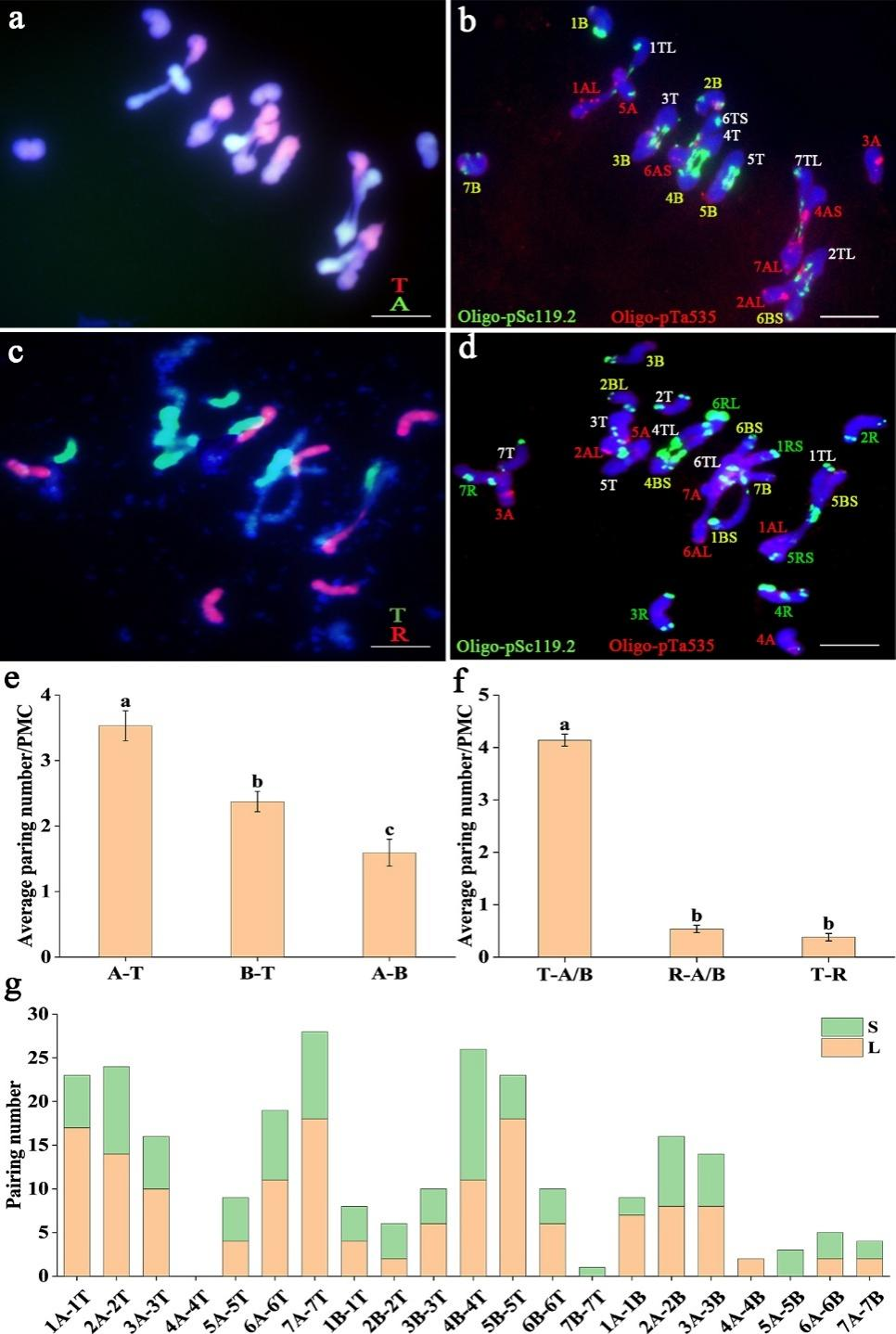
该研究首先构建了五种不同基因组背景的遗传材料(ABT、ABTR、AABBTT、AABBDDTT和AABBDT),所有材料均含有Ph1基因。通过细胞学分析发现,在ABT单倍体背景下,减数分裂中期染色体配对以部分同源配对为主,其中A-T配对频率最高(图1a, b, e)。染色体臂配对统计显示,除4A-4T外,其余染色体均观察到了部分同源配对(图1g)。在ABTR单倍体中也观察到类似现象,但R基因组参与配对较少,T与A/B基因组配对频率最高(图1c, d, f)。结果表明,部分同源配对频率与基因组亲缘关系呈正相关。
在四倍体硬粒小麦Langdon与无芒山羊草杂交创制的双二倍体(AABBTT)中,对9粒S1种子进行GISH鉴定发现3粒携带易位染色体(图2a)。从S1选取染色体组成正常且无易位染色体的植株自交获得S2种子,9粒种子中再次鉴定出3粒含易位染色体(图2b, c)。减数分裂GISH分析进一步证实了AABBTT存在非同源染色体配对现象(图2d, e),且A-T配对频率最高(图2f),与单倍体结果一致。
利用普通小麦中国春与无芒山羊草杂交创制的双二倍体(AABBDDTT)中,27粒S1种子仅发现1粒存在易位(图3),易位频率明显低于AABBTT背景。此外,通过普通小麦新中长与Langdon-无芒山羊草双二倍体杂交获得AABBDT材料,其D/T基因组以单倍体形式存在。GISH分析显示存在大量D-T配对(平均每细胞1.39对),同时也存在少数非T-D配对(图4a-c)。尤为显著的是,在AABBDT自交F2代,仅经历一次减数分裂,单粒种子竟鉴定出12个易位染色体,包括1个A/B-T-D三染色体易位(图4d,双箭头)和2个插入易位(图4d,长箭头)。
这些结果充分证实无芒山羊草携带一个显性且强效的Ph抑制系统。该研究为进一步开发这一遗传工具并应用于外源基因转移奠定了坚实基础。

图1 单倍体ABT和ABTR第一次减数分裂中期的染色体配对

图2 Langdon-无芒山羊草双二倍体GISH鉴定

图3 中国春-无芒山羊草双二倍体GISH鉴定

图4 AABBDT材料的GISH鉴定
四川农业大学小麦研究所博士生杨明锐为论文第一作者。四川农业大学小麦研究所刘登才教授和袁中伟副教授为共同通讯作者。该研究得到了国家自然科学基金项目(32172020)、西南作物基因资源发掘与利用国家重点实验室项目(SKL-ZD202206)及四川省农业农村厅创新研究团队项目(SCCXTD-2024-11)的资助。
DOI链接:https://doi.org/10.1007/s00122-025-05037-0