赤霉病(Fusarium head blight)是小麦生产上一种常发性重大病害。该病害不仅直接导致小麦严重减产,还会造成籽粒积累多种真菌毒素,严重威胁人类食品安全。选育和推广抗赤霉病小麦品种,是最经济、有效和环保的防控策略。然而,目前小麦中可用的抗赤霉病种质和主效基因资源非常稀少且较为单一。小麦的野生近缘植物蕴含丰富的遗传变异,是天然的抗性基因资源库。因此,从野生种中发掘抗病遗传资源并应用于小麦育种,是小麦赤霉病抗性遗传改良的重要途径。
2025年11月28日,Journal of Genetics and Genomics在线发表四川农业大学小麦研究所康厚扬教授团队题为“Identification of a major locus Fhb.Er-3StS from Elymus repens conferring Fusarium head blight resistance in wheat”的研究论文。该研究发掘了偃麦草(Elymus repens) 3St染色体短臂端部片段上的抗小麦赤霉病位点Fhb.Er-3StS,并创制抗病的小麦-偃麦草易位系,为小麦抗赤霉病育种提供重要基因资源和育种材料。

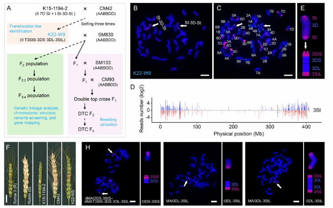
研究团队前期利用高抗赤霉病的小麦-偃麦草部分双二倍体P1142-1-2与普通小麦杂交,创制了抗赤霉病的易位系K15-1194-2。该材料携带7D·St和St-3D-St两种易位染色体,其中7D·St易位已被鉴定为T7DS·7StL,是主效的赤霉病抗源。该研究在K15-1194-2/川麦42的F3:4群体中鉴定到St-3D-St易位系K22-W9,其在两年的温室和田间赤霉病抗性评价中均表现出稳定抗性。液相芯片和细胞遗传学分析表明St-3D-St易位为T3StS-3DS·3DL-3StL。随后基于基因组简化测序数据开发了41个3St特异的分子标记,并构建一个覆盖3StS和3StL片段的物理图谱。在F2和F2:3群体中的遗传效应分析表明,T3StS-3DS·3DL-3StL与赤霉病抗性连锁。进一步通过群体筛选获得3StS与3StL片段分离的染色体结构变异体,其中3DL-3StL端体/等臂染色体系均表现为高感赤霉病,而3DS-3StS端体系表现为高抗赤霉病,说明抗性位点位于3St染色体短臂片段。通过分子标记分析,进一步将该抗性位点定位到对应3St参考基因组0~94.19Mb区间,初步命名为Fhb.Er-3StS。随后利用双顶交-两段选择育种技术获得127份携带Fhb.Er-3StS且农艺性状优良的小麦育种中间材料。


综上所述,该研究发掘和定位了一个外源抗小麦赤霉病位点Fhb.Er-3StS,开发与之连锁的分子标记,并培育携带该位点的育种中间材料,为小麦抗赤霉病基因的精细定位、克隆及育种应用奠定了基础。
四川农业大学小麦研究所博士研究生王飞和硕士研究生韦寒玉为该论文共同第一作者。四川农业大学小麦研究所康厚扬教授和李映辉副教授为共同通讯作者。相关工作得到国家自然科学基金、国家重点研发计划、四川省科技厅项目及成都市科技局项目资助。