高分子量谷蛋白亚基(HMW-GS)约占种子储藏蛋白总量的10%,是决定小麦加工品质的关键储藏蛋白类型。1Dy10是公认的优质HMW-GS,敲除1Dy10会弱化面团强度,这不利于强筋小麦的品质;但是,会增强面团的延展性,有利于提升饼干品质(Wang et al. 2023)。研究团队前期报道了小麦HMW-GS 1Dy10基因的等位变异1Dy10-m619SN,发现其第619位氨基酸残基由丝氨酸(Ser)突变为天冬酰胺(Asn),导致1Dy10-m619SN翻译后在619位残基处部分剪切,从而提升饼干品质(Wang et al. 2021),且提升效果与敲除1Dy10相近(Wang et al. 2023)。但是,1Dy10-m619SN翻译后部分剪切的分子机制尚不明确。
近日,四川农业大学小麦研究所祁鹏飞小组在The Plant Journal发表了题为Seed-type vacuolar processing enzymes recognize the 619th asparagine residue to posttranslationally cleave the HMW-GS 1Dy10-m619SN allele的研究论文,解析了1Dy10-m619SN翻译后部分剪切的分子机制。

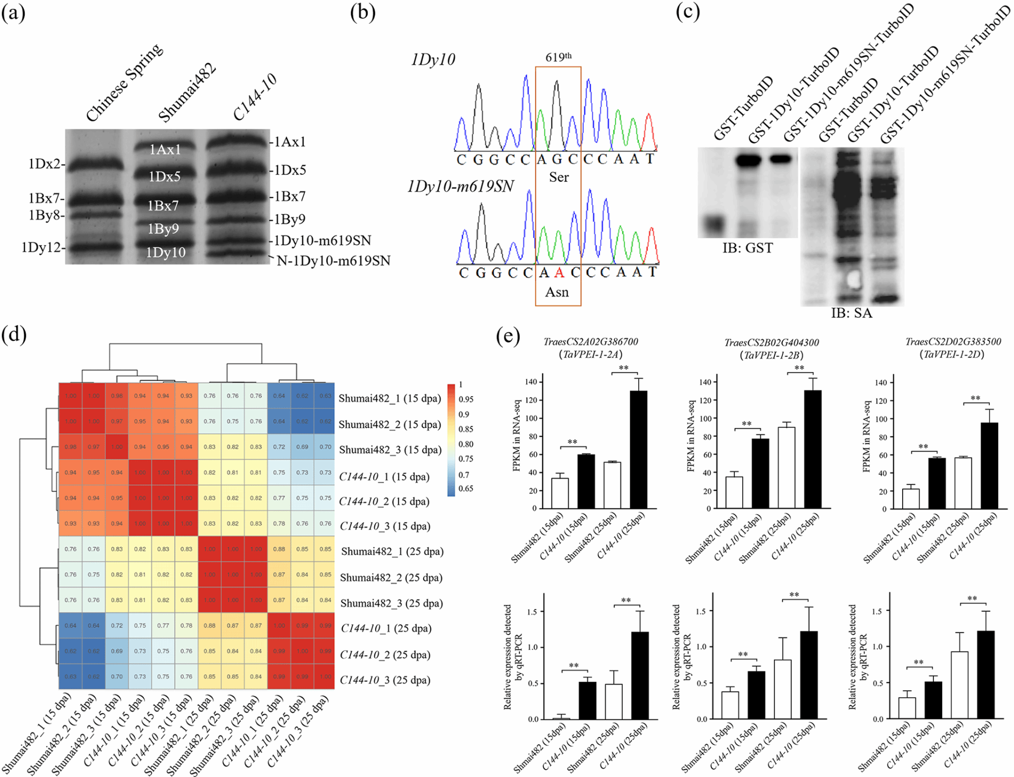
研究首先使用TurboID邻近标记技术及RNA-seq方法,鉴定出液泡加工酶(Vacuolar Processing Enzymes,VPEs)是1Dy10-m619SN翻译后部分剪切的候选酶(图1)。提取水稻(Nipponbare和W379,其中W379为OsVPE1缺失突变体)和小麦不同发育时期种子的VPEs粗酶进行体外酶切实验,证明VPEs可特异切割1Dy10-m619SN蛋白(图2)。进一步,对小麦VPEs的氨基酸序列进行系统发育分析,发现小麦有两类种子型VPEs,即TaVPEI和TaVPEII。TaVPEI可细分为TaVPEI-1、TaVPEI-2和TaVPEI-3三种亚型。这些VPEs亚型的催化活性中心高度保守,但它们的表达模式存在显著差异,其中TaVPEI-1的表达模式与1Dy10-m619SN一致。亚细胞定位实验表明,TaVPEI(选取TaVPEI-1-2A开展具体实验)和TaVPEII(选取TaVPEII-6A开展具体实验)蛋白均定位于液泡,这与HMW-GS储藏位置部分重合,这解释了为什么1Dy10-m619SN翻译后仅部分发生剪切。体外实验发现,TaVPEI-1-2A和TaVPEII-6A可酶切1Dy10-m619SN。在小麦中过表达TaVPEI-1-2A显著增强1Dy10-m619SN的翻译后剪切,但过表达TaVPEII-6A对1Dy10-m619SN的翻译后剪切无显著影响。综上,本研究证明小麦种子型TaVPEI负责1Dy10-m619SN的翻译后剪切,这为科学认识小麦加工品质形成的分子机理提供了参考,为弱筋小麦的遗传改良提供了新的思路。
图1 VPEs是1Dy10-m619SN翻译后剪切的候选酶
图2 VPEs体外酶切1Dy10-m619SN蛋白
四川农业大学小麦研究所祁鹏飞教授、陈庆老师和魏育明教授为论文通讯作者;已毕业博士研究生王琰(现就职于内江师范学院)和在读博士研究生李阳为论文共同第一作者;英国洛桑研究所Malcolm J. HAWKESFORD和万永芳博士参与了研究。感谢南京农业大学万建民教授和王益华教授提供水稻材料W379。感谢国家重点研发计划(2023YFD1200404)、国家自然科学基金(31971939)、四川省科技厅(2024ZYD0160和2024NSFSC1209)及the Biotechnology and Biological Sciences Research Council of the UK(BB/X011033/1)的资助。
研究小组近期发表的1Dy10论文
Wang, Y., Chen, Q., Li, Y., Guo, Z.R., Liu, C.H., Wan, Y.F., Hawkesford M.J., Zhu, J., Wu, W., Wei, M.Q., Zhao, K., Jiang, Y.F., Zhang, Y.Z., Xu, Q., Kong, L., Pu, Z.E., Deng, M., Jiang, Q. T., Lan, X.J., Wang, J.R., Chen, G.Y., Ma, J., Zheng, Y.L., Wei, Y.M. and Qi, P.F. (2021) Post-translational cleavage of HMW-GS Dy10 allele improves the cookie-making quality in common wheat (Triticum aestivum). Molecular Breeding, 41, 49.
Wang, Y., Guo, Z.R., Chen, Q., Li, Y., Zhao, K., Wan, Y.F., Hawkesford M.J., Jiang, Y.F., Kong, L., Pu, Z.E., Deng, M., Jiang, Q.T., Lan, X.J., Wang, J.R., Chen, G.Y., Ma, J., Zheng, Y.L., Wei, Y.M. and Qi, P.F. (2023) Effect of high-molecular-weight glutenin subunit Dy10 on wheat dough properties and end-use quality. Journal of Integrative Agriculture, 22, 1609-1617.
Wang, Y., Li, Y., Guo, Z.R., Li, Q.C., Zhou, L.L., Chen, X., Deng, J., Yuan, X., Chen, L.R., Zha, Q., Kong, L., Wan, Y.F., Hawkesford M.J., Jiang, Y.F., Zhang, Y.Z., Xu, Q., Jiang, Q.T., Wang, J.R., Chen, G.Y., Ma, J., Zheng, Y.L., Wei, Y.M. and Qi, P.F. (2026) Seed-type vacuolar processing enzymes recognize the 619th asparagine residue to posttranslationally cleave the HMW-GS 1Dy10-m619SN allele. The Plant Journal, 125, e70697.