小麦作为全球主要粮食作物,其籽粒中淀粉的含量、结构与形态直接决定加工品质、营养特性与终端应用。淀粉以半结晶颗粒形式存在,而在小麦等禾本科作物中,其独特之处在于籽粒内同时存在A型颗粒与B型颗粒。这种“双型分布”模式源于发育过程中精确的时空起始调控,但其分子机制尚未完全阐明。系统解析淀粉粒起始的遗传调控网络,不仅有助于理解储藏器官中碳分配的基本规律,更为培育具备理想加工特性与健康功能的小麦品种提供关键基因资源。

近日,四川农业大学江千涛教授研究组联合英国约翰英纳斯中心的David Seung团队在国际植物科学知名期刊《New Phytologist》在线发表了题为 “Starch Synthase 3 isoforms are essential for normal starch granule initiation in wheat endosperm” 的研究论文。该研究首次揭示并系统阐明了淀粉合成酶SS3的两个同工型SS3a与SS3b在小麦胚乳淀粉粒正常起始中的核心作用,并发现了其通过蛋白互作网络调控起始过程,同时证实了双缺失突变体在大幅提升抗性淀粉含量方面的巨大应用潜力。本研究为小麦淀粉品质的分子设计育种提供了新的理论依据与基因靶点。
1、发现主效作用:SS3a缺失导致A型颗粒形态严重异常与“半复合”颗粒形成
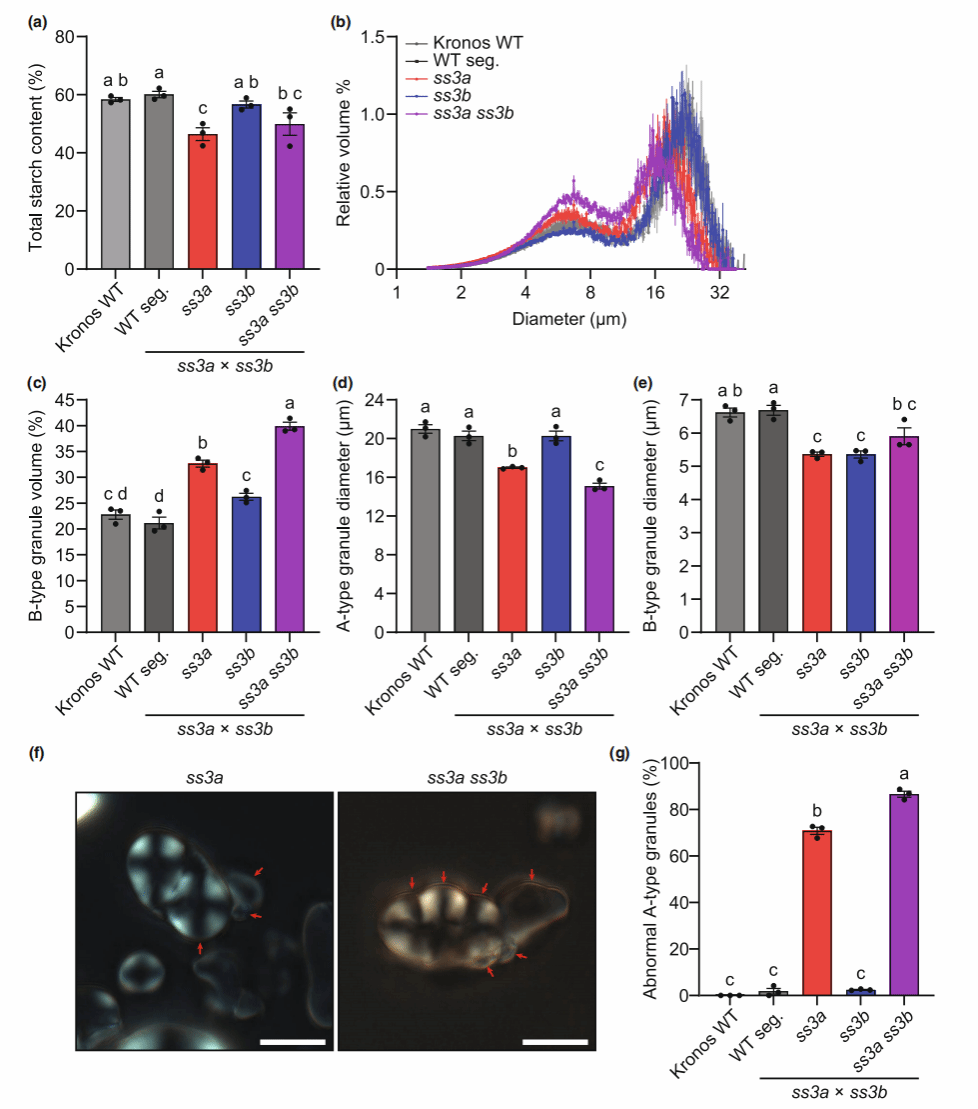
研究团队首先利用硬粒小麦品种Kronos的TILLING突变体库,筛选并创制了SS3a与SS3b的单突变及双突变材料。通过对成熟籽粒淀粉的精细分析发现,SS3a完全缺失突变体(ss3a aabb) 的A型淀粉粒出现显著的裂瓣、不规则形态,且其平均尺寸显著减小。深入发育过程追踪表明,这些形态缺陷在籽粒发育早期(8天)即已出现,远早于B型颗粒的起始时间。
借助偏振光显微镜,研究者揭示了异常形态的本质:这些看似单一的A型颗粒,实则是由多个独立的起始点合并而成,形成了一种表面平滑但内部多中心的“半复合淀粉粒”(图1)。这种表型与经典的“复合颗粒”不同,后者各起始单元保持独立的多边形形态且易在提取时分离。统计显示,在ss3a单突变体中,超过70%的大颗粒具有此种半复合结构。

图1:ss3a aabb突变体在籽粒发育早期形成半复合淀粉颗粒
2、揭示遗传冗余与叠加效应:SS3b部分补偿SS3a功能
尽管SS3b单突变体淀粉粒形态正常,但将其与ss3a突变结合,创制出ss3a ss3b双突变体后,观察到了更为强烈的表型。双突变体中,具有半复合形态的A型颗粒比例升至近90%,A型颗粒尺寸进一步减小,B型颗粒的相对体积占比显著增加(图2)。这表明,SS3a是调控淀粉粒起始的主导同工型,而SS3b在SS3a缺失时能提供部分功能补偿,二者存在功能重叠。这一发现也解释了为何此前仅针对SS3a的研究未能完全揭示该基因家族在起始调控中的全部作用。

图2:小麦ss3a ss3b双突变体的淀粉粒形态
3、解析分子互作网络:SS3与起始核心蛋白BGC1直接互作
为阐明SS3调控起始的生化机制,研究团队进行了系统的蛋白互作分析。酵母双杂交实验显示,SS3a与SS3b均能与自身及彼此互作,这些互作在非变性电泳中得到了佐证,发现了一个可能由SS3a/SS3b异源多聚体形成的高分子量活性条带,该条带在双突变体中完全消失。并能与已知的淀粉粒起始关键蛋白BGC1直接结合(图3)。其中,SS3a还能与另一个起始调控蛋白MRC互作。
进一步的体内免疫共沉淀实验证实了SS3a片段与BGC1在植物细胞内的互作(图3)。BGC1是小麦中控制A型颗粒单一起始和B型颗粒起始的关键因子。因此,SS3a/SS3b通过与BGC1的直接互作,整合进了已知的淀粉粒起始调控网络,从而在发育早期协同确保每个淀粉体中仅产生一个正常的A型颗粒起始点。

图3:SS3与BGC1之间的互作关系
4、开拓育种新路径:双敲除实现抗性淀粉含量的倍增
除了起始调控,SS3a已知能影响淀粉聚合物的结构,其缺失会导致直链淀粉含量升高。本研究验证并拓展了这一发现:ss3a单突变体的直链淀粉与抗性淀粉含量已显著高于野生型,而ss3a ss3b双突变体则使抗性淀粉含量实现了近乎翻倍的增长(图4)。更重要的是,这种含量的提升并未对籽粒大小、千粒重及总淀粉含量造成显著的负面影响。这克服了以往通过抑制淀粉分支酶来提高抗性淀粉常伴随的产量和总淀粉含量下降的育种瓶颈。

图4:ss3a ss3b双突变体的淀粉聚合物特征
总结与展望
该研究系统解码了小麦淀粉合成酶SS3家族在淀粉粒形态建成中的双重角色:既是调控早期起始事件的关键因子(通过与BGC1等互作),也是决定最终淀粉聚合物结构与营养品质的重要酶。研究所创制的遗传材料与阐明的分子机制具有重要应用价值:为淀粉粒形态遗传改良提供新靶点:调控SS3活性或与BGC1的互作,可定向改变A/B型颗粒的比例与尺寸分布,以满足不同面制食品的加工需求。为培育高抗性淀粉功能小麦开辟高效途径:同时敲除SS3a与SS3b,能在最小化农艺性状代价的前提下,最大幅度提升抗性淀粉含量,有助于开发有益肠道健康的主食产品。
该研究由四川农业大学、新疆农业大学、约翰英纳斯中心、冈山大学等机构合作完成。已毕业2021级博士丁金金(现为新疆农业大学A类引进人才)为论文第一作者,四川农业大学江千涛教授与约翰英纳斯中心David Seung研究员为共同通讯作者。研究得到中国国家留学基金委、四川省科技计划、英国生物技术与生物科学研究委员会(BBSRC)及约翰英纳斯基金会等项目的资助。
原文链接:
https://nph.onlinelibrary.wiley.com/doi/10.1111/nph.70973